當前報章為 第 12620號
2020年12月04日
星期五
澳聞集納
2020-12-04
海關總署與澳門海關舉行業務聯繫年會
△本月1日,海關總署王令浚副署長率領代表團一行七人,與澳門海關舉行年度業務聯繫會議,雙方對2019年至2020年在通關、執法及“三智”等領域的合作情況進行了總結和評估,並共同確定了2021年至2022年的合作計劃。
會議在澳門海關總部舉行,雙方高度評價過去一年在各個工作領域的合作成果,同意加大力度深化合作,並肯定彼此在新冠肺炎疫情期間的合作安排,以及防疫工作中的貢獻。
海關總署王令浚副署長表示,在新冠肺炎疫情大流行期間,兩地海關守望相助、攜手抗疫、共謀發展,在推動粵港澳大灣區建設方面也亮點紛呈。王令浚續指,雙方海關日前已召開聯絡官會晤,就業務聯繫年會達成了初步的意見和建議,期望雙方在現有的合作基礎下,進一步在深度和廣度上加大合作。
會議期間,雙方達成了多項合作共識,並共同簽署《2020年海關總署與澳門海關業務聯繫年會會議紀要》,內容包括圍繞國家“一帶一路”及加快“粵港澳大灣區”建設工作部署,著力推動中央惠澳各項政策措施的落地見效;深化“三智”合作;擴大“跨境一鎖”在粵港澳大灣區乃至廣東省內的覆蓋範圍;加強情報交流合作,加大打擊“洋垃圾”、瀕危物種、農產品、重點涉稅商品、“水客”、兩地牌車和涉槍涉毒涉恐涉爆等領域走私力度;加大知識產權保護合作力度。
地籍局優化『城市地下管線地理資訊系統』加入地理空間數據
△為支援政府監管部門對地下管線設施的監督,地圖繪製暨地籍局於《城市地下管線地理資訊系統》加入路面高程及地籍資料的地理空間數據,讓各監管部門可透過系統全面了解地下管線設施路面高程現況,以及地下管線設施所在位置的地籍資料等重要資訊。
《城市地下管線地理資訊系統》整合了全澳下水道、電力、天然氣、自來水、再生水、電信、有線電視、交通監察設施、環保設施共九大類管線資料,並提供“地下管線圖”匯出服務。而新增的路面高程資料,方便監管部門利用路面高程與管線深度進行工程前期設計及規劃,以及於工程期間進行有效監管;監管部門亦可透過系統即時了解地下管線設施所在位置的地籍資料,包括土地佔用形式及役權範圍,以更全面的地理空間數據進行地下管線規劃及建設。
現時,各監管部門可透過上述系統隨時查閱截至2020年第二季的全澳地下管線資料,地籍局將持續加強與各管線監管部門協作,進一步支援地下管線設施的監督及管理。
時裝設計新秀畢業表演初綻光華
△由澳門生產力暨科技轉移中心主辦,教育暨青年局贊助的「時裝設計及製作2019/2020文憑課程畢業表演」圓滿舉行,並同場頒發多個獎項,以鼓勵優秀學員。
「時裝設計及製作文憑課程畢業表演」為該中心的重點課程之一,課程為期18個月,旨在培訓本澳時裝設計人材及提高本地的時裝設計水準。參加者可學習和掌握到時裝設計及製作方面等一系列的專業知識,今屆課程共有13名學員畢業,他們合共發佈65套服裝,由模特兒走秀在台上呈現,以展示他們如何將所學實踐及成果。為鼓勵優秀學員,表演同時頒發多個獎項,由六位專業人士組成的評判團──教育暨青年局成人教育中心黃達財主任、澳門生產力暨科技轉移中心關治平副理事長、澳門生產力暨科技轉移中心理事兼時裝及形象委員會召集人何桂鈴女士、澳門廠商聯合會鄧君明副理事長、澳門國際品牌企業商會蕭婉儀主席、美高梅中國控股有限公司品牌策劃廖頴琦副總裁──評分。最終由周穎珊以作品「孕生」摘冠,她同時囊括學術優異獎及最佳色彩配搭大獎;李翠儀獲得亞軍;謝灝霖位列季軍,並得時尚風格大獎;另外,於頒獎儀式上同時頒發了最佳模特兒演出獎予李立。
生產力中心一直積極推動本地文化創意產業發展,透過開辦不同時裝及形象等創意課程,致力培育和發掘人才,支持時裝及形象業界發展。
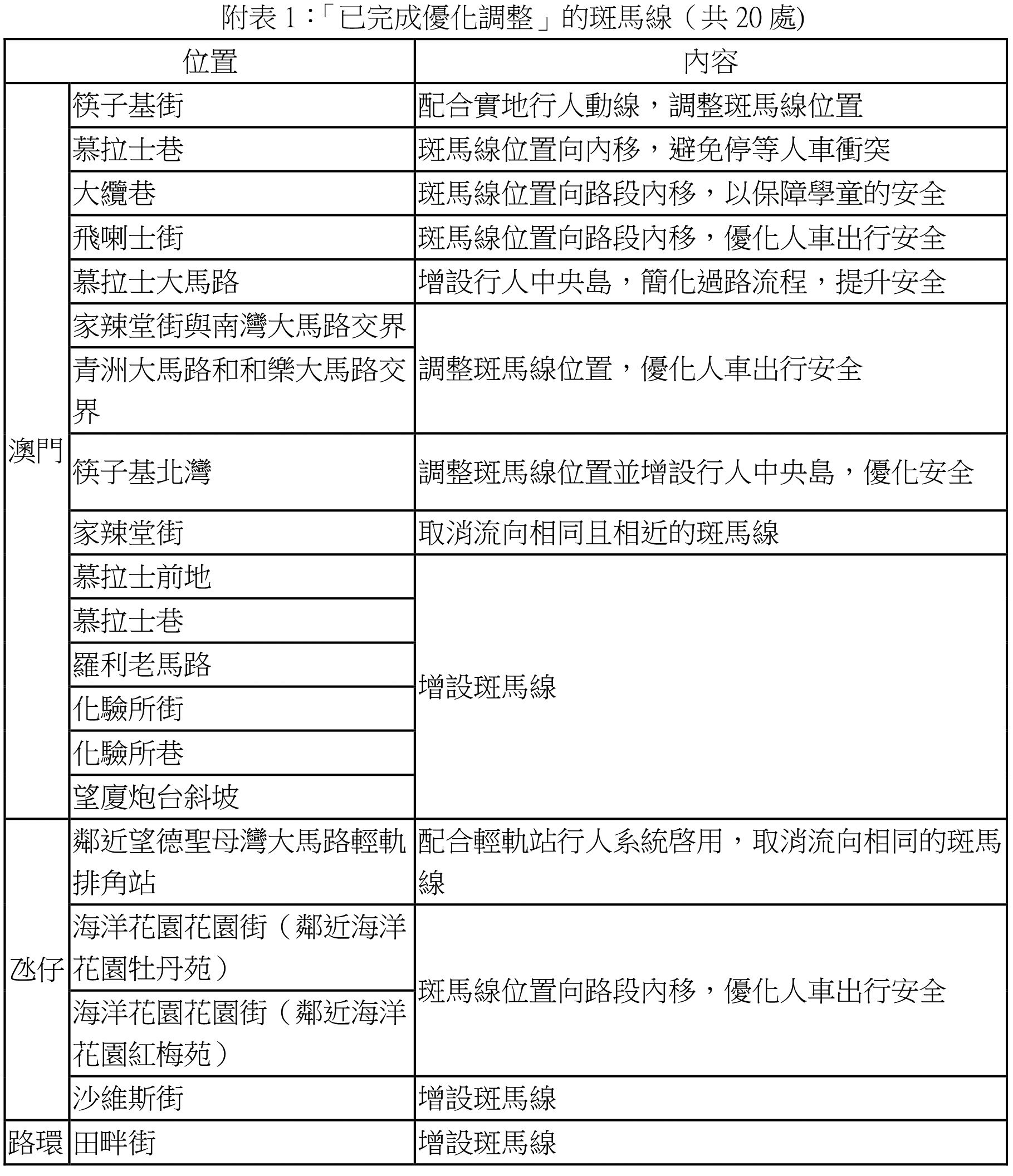
交通局持續優化各區斑馬線
△為進一步保障道路交通安全,交通事務局自2019年起,持續檢視各區斑馬線設置,並因地制宜進行之優化;截至2020年11月27日(周五),局方已完成檢視並制訂優化方案的斑馬線合共42處,其中20處已完成優化,餘下22處將陸續展開(詳情請見以下列表)。
具體的優化措施包括調整斑馬線位置、增設行人中央島及斑馬線等。
而局方早前向交通諮詢委員會「簡化手續及交通安全小組」介紹設置斑馬線的考量,相關考量獲委員認同。
